Case Study
ONLINE CONCERT/ TICKET WEBSITE

WHAT IS LIVE NATION?
......it's an American global entertainment company, founded in 2010, following the merger of Live Nation and Ticketmaster. The company promotes, operates, and manages ticket sales for live entertainment in the United States and internationally.
ROLE:
UX Designer / Information Architect / Visual Designer
TOOLS:
Pen, Paper, Sketch, InVision,
Adobe Photoshop, Powerpoint
TURNAROUND: 18 days
THE DESIGN BAKERY AGENCY
Lilly Oberstein, Cindy Qin, Sebastian Bohorquez, Donald Johns
TOOLS:
Pen, Paper, Sketch, InVision,
Adobe Photoshop, Powerpoint
TURNAROUND: 18 days
THE DESIGN BAKERY AGENCY
Lilly Oberstein, Cindy Qin, Sebastian Bohorquez, Donald Johns
ROLE:
UX Designer / Information Architect / Visual Designer

Think back to your first concert ...the excitement you felt in the days leading up to the big show, the anticipation before the headliner came to the stage, and the escape you felt being transported with your fellow audience members through the music.
Although this kind of concert going experience might seem so out of reach right now, LIVE NATION is working to create an important new first. The first virtual concert to transport you, yes that's right! we were tasked to not only revamp the LIVE NATION FROM HOME website but also create an experience that attendees would welcome to create over and over again within the confines of their home, satisfying the need for escape, excitement and the pure love of the music.

DISCOVER
How Did We Go About Finding A Solution?
● Well we started going to the fans. We sat down with four music fanatics to understand what they love about concerts, then
● We turned to online festival creators to understand what metrics are used to evaluate the successes of events like these, but that wasn’t enough.
● So we talked with individuals who weren’t avid concert goers to understand what prevented them from going to concerts more frequent

. . .WE
ASKED THEM
QUESTIONS
. . .AND THIS WAS WHAT THEY HAD TO SAY TO US
created with Miro


I don’t want to spend too much money
I want to be part of a community
I want to explore new things
I need to be able to easily find shows

I expect jaw dropping visuals
When answering, everyone from the diehard EDM fans to the cautious concert goers, all wanted a few of the same things but we still felt like there was more we could find out.
So we conducted a survey to find out more demographic and behavioral data about our users.
We saw that:
...the majority of users live in areas where they would have been easily able find concerts to attend in person in the past,
...so any online music event needs to meet those standards
...and we found that not all types of socialization is good,
...users need to be free to chat without feeling pressured to do so
Then we asked average users to look for concerts on the current website and perform a series of other tasks on the website, we found that:
….All concerts on the platform linked to outside content that Live Nation had no control of the quality
… That users felt overwhelmed and some felt like they weren’t cool enough because they didn’t know the artists being promoted on Live Nation
… because of the vast amount of content and lack of filtering options
We also found what the current website did well and kept those functions and elements consistent.
Now we wanted to put a face to all of these needs and humanize their challenges, we created Justin

DEFINE
. . .OUR PERSONA
created to help to capture a wider segment of customer / visitors, their overall needs and goals that can lead to possible solutions.

created with CorelDraw
Fan of all genres, but a soft spot for classic rock
Fed up with live streams with no interaction
This is Justin’s story, after finishing a long day of work, he's finally home and turns on a live stream of his favorite artist performing and watches it in bed, he's bored by a lack of excitement or anticipation and not sure how to change that.
How might we figure out where to start changing his narrative?
Well let's start looking at what he's watching.
COMPARATIVE ANALYSIS

COMPETITIVE ANALYSIS
I need to be able to easily find shows

In our Analysis of music websites, we found that platforms from EventBrite to Youtube Music … even the Verzus Battles broadcast, are great places to watch videos, and places where people can chat with others about music.
BUT THERE IS NO SITE THAT DOES IT ALL
Although none of these websites are perfect, there are similarities between them that users, like Justin enjoys and would want to see implemented on one site.
These features ranged from
. . . having a simple strong BRAND identity
. . . having great QUALITY content
. . . to viewing new RELEVANT events



So after seeing what is possible on other sites and understanding who Justin is we see that;
Justin needs a way to easily find, get excited about, and enjoy the experiences of virtual concerts because his current virtual events do not live up to the excitement and communal atmosphere of his past concerts experience
INTERVIEW_A
What do you enjoy about concerts? Why is that?
INTERVIEW_B
Where have you been going to find music events online?
Was it referred to you, how do you know about it?
INTERVIEW_C
What, if anything, do you know about
LIVE NATION?
DESIGN
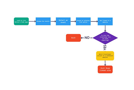
We began examining the current user flow to identify issues or blockages that may be present for the users and if any the possible solutions.
CURRENT


PROPOSED
VERSION #1
VERSION #2
SKETCHES
So, in the initial sketches, we reworked elements to simplify browsing experience like the home page. We increased excitement by creating a section with that provided marketing items from the artist or band approved merchandise list, as well as accessories that could capture that concert festive atmosphere right at-home. And then we created more engagement that brought other fans and the artists during the actual concert experience through additional features found on the ShowTime page.




LOW FIDELITY PROTOTYPE
We then digitized our sketches into a grayscale prototype and asked three passionate fans to complete a series of tasks that coordinated with how Justin might interact with our website.



HIGH FIDELITY PROTOTYPE
After conducting more usability testings with a different group of users, we found that they loved how the website was looking and our new features, that was implemented in the post-show page to replicate what Justin would be doing after an in-person concert - the Fan Corner, Behind the Scenes, Merchandise, and a Watch It Again feature.
There was also some disappointment, some of our users were consistently confused whether these events now take place online or in-person due to their previous understanding of Live Nation, so we focused on providing more context to make it clear in our iterations. They also wanted the flexibility to turn the social features on and off, so we made adjustments to that also.
From here, we added real images and texts to make our high-fidelity prototype and conducted more usability testings afterwards.
We shortened the length of the checkout process so that users and we also adjusted a few things to make the website look cleaner and more inviting.
Now, you are probably wondering after all this testing and iterations, how would these features and changes all work together to help us create a one-of-a-kind online concert experience for Justin?
DELIVER

Now, you are probably wondering after all this testing and iterations, how would these features and changes all work together to help us create a one-of-a-kind online concert experience for Justin? Click below to get a try at this prototype .



With all the research and time we put into the redesign, we are now able to give Justin a new and improved story. Before the redesign, he would arrive from work, go online, and have a boring online concert experience.
Now, instead of uneventful virtual concerts, he now has a new and improved virtual concert experience.
-
Now he gets notified that his friend is going to an awesome concert.
-
After that initial excitement, he jumps online to get himself a ticket and ends up finding a few other concerts he also wants to attend, specifically one of his favorite classic rock bands, the Red Hot Chili Peppers.
-
As gets the ticket for his show, he also gets add-ons with his ticket that will help liven up his place for the concert
-
When it's concert time he gets his add-ons, he connects with his friends, and before he knows it, it’s SHOWTIME.
He’s now ready to thoroughly enjoy the concert with his friends and his unique add-ons, like never before, thanks to Live Nation From Home.
REFLECTIONS
looking back at the process and the challenges we faced as a group and individually, I can say that this was an incredible experience .
